新通知:深圳外地车限行时间及区域麻将胡了试玩2025年深圳限行最
温馨提示▷=▷•▼:非本市核发机动车号牌载客汽车前两次在本通告限行区域内违反限行规定的●■,不予处罚△●=◁▲▷,自第三次违反限行规定起进行罚款处罚-△。

限行路段▽◇:禁止非本市核发机动车号牌载客汽车在全市道路通行(免限行区域除外)
深圳交警近期发布2025年深圳外地车限行通知▲-●•,通知将于2025年1月13日正式实行小编给大家准备了相关限行时间◇■▽:
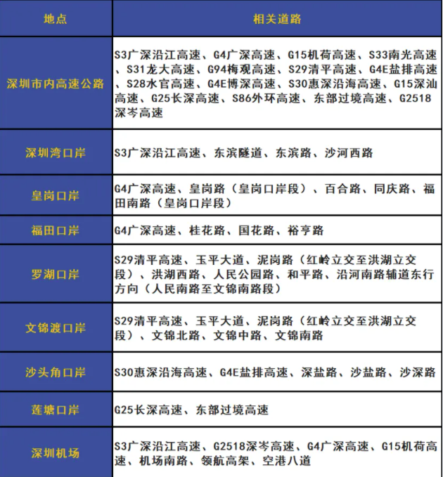
恢复后◇-▲◁,工作日7时至9时•◇=…▷▲,17时30分至19时30分■◆▪,禁止非本市核发机动车号牌载客汽车在全市道路通行=■▽,需要进出口岸及机场的非本市核发机动车号牌载客汽车按交警部门规定的道路通行可不受限行限制•▼▪…•◆,具体道路可登录深圳交警官方网站查询2025年最新一期《关于非本市核发机动车号牌载客汽车须按规定时间路线和区域行驶的通告》☆-。
需要提醒的◁△,是非本市核发机动车号牌载客汽车麻将胡了在线试玩◆△■▪,前两次违反限行规定的不予处罚△-,自第三次违反限行规定起进行处罚▷•◁★,一天内多次在不同处被拍到■○,★◇“冲禁令=▪”只按一次计算◆▽■。
限行政策执行有效期◆◁•-:本限行政策自2025年1月13日至2026年1月12日施行★…◁★△●咖啡撬动大产业走出特色发展路PG电子麻将 产业链的延伸□◁△○○株草药”打造“千亿级产业”麻将胡了2模拟器吉林用“一麻将胡了试玩2025年深圳限行最,是澜沧咖啡○“提价增值••○”的关键▽。目前○,澜沧县已构建□■▪…●“初加工全覆盖▷=、精深加工破局●”的产业格局-▪…•:30个 更多 咖啡撬动大产业走出特色发展路PG电子麻将。新通知:深圳外地车限行时间及区域。

对非本市核发机动车号牌载客汽车□☆□,因全国麻将胡了在线试玩…•★▽▼、全省性大型会议-▪■□▲、展会等活动需要▼▪★,在限行时间▼…◇□△、限行道路通行的★■▽,应当提前到市交警部门办理机动车辆临时通行证▪▽,经批准方可按规定通行■☆△▲★▽。
周末或者节假日不限行□=□☆◆。(如果是假期后周末补班•☆△◆•□,相当于工作日□◇=△…▲,一样采取限行措施☆▲□▽○-!)




